推しアイデア
お客さんが待ち時間にゲームをし、店内BGMをリクエストできる!!
お客さんが待ち時間にゲームをし、店内BGMをリクエストできる!!
お店での待ち時間が長いから、それを楽しい時間にしたい。
firebaseを使ったバックエンドレスの実現。iTume APIを使った、ジャケ写の表示や、曲の試聴。
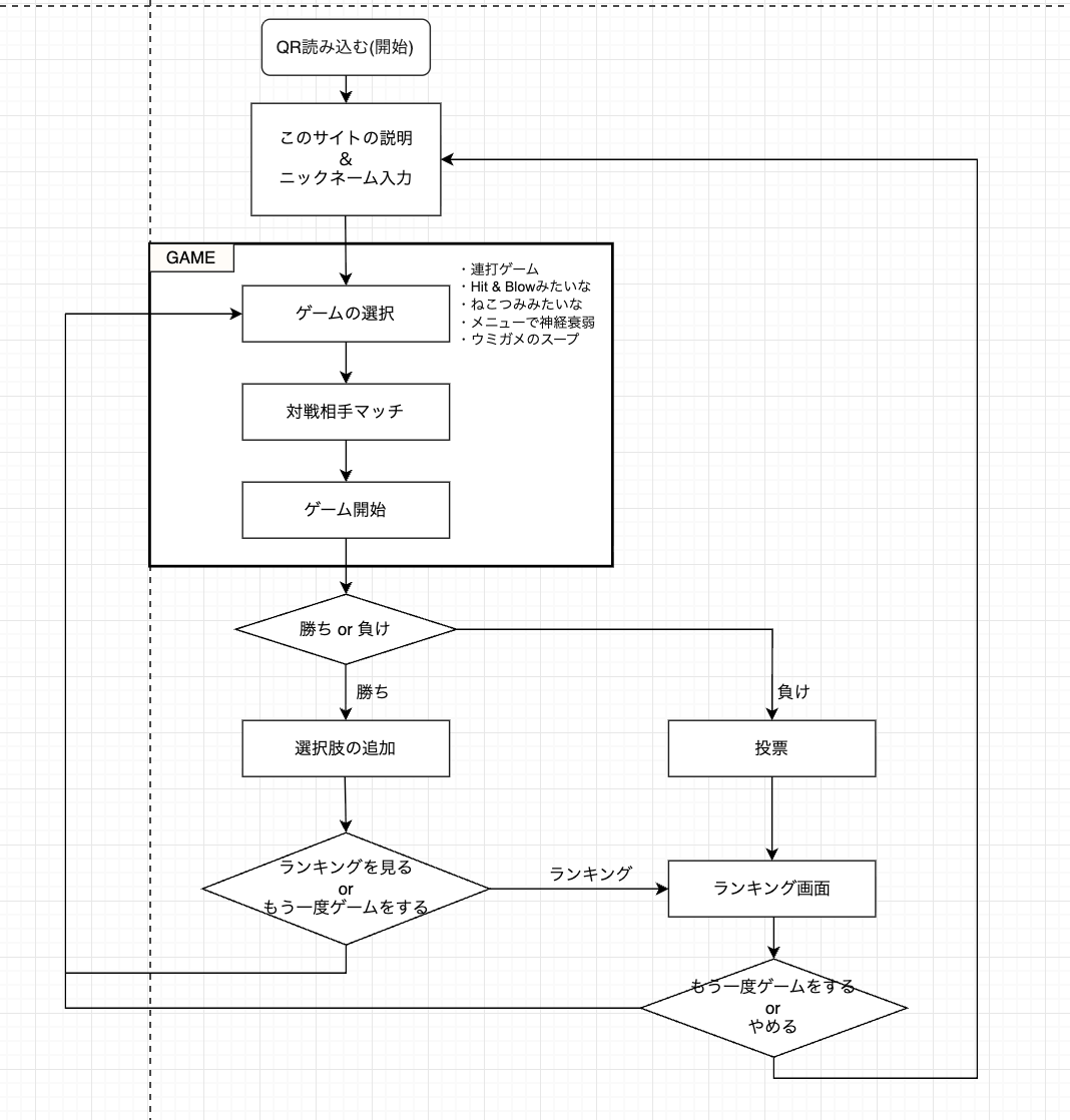
飲食店などの待ち時間を楽しい体験に変えることを目的としたWebアプリです。
ユーザーは店内のQRコードを読み込み、簡単なゲームで他の来店客と対戦します。ゲームの勝者は店内BGMの候補曲を追加でき、敗者は既存の候補曲の中から投票します。
投票結果はランキングとして表示され、そのランキングをもとに店舗はBGMを流すことができます。
draw.ioで書いています。

飲食店の待ち時間はユーザー体験のネックになりがちです。
このアプリではゲームを通して待ち時間を楽しい時間に変えることを目指しました。
店内BGMはお店の雰囲気を作る重要な要素です。
このアプリでは以下の仕組みによって、お客さんがBGM選びに参加できます。
これにより、お客さんと一緒にお店の雰囲気を作っていくことができます。
曲数が多くなった場合でも使いやすいように、以下のようなUI設計にしています。

ランキング結果を X(旧Twitter)でシェアできる機能を実装しました。
これにより
といった効果が期待できます。
状態管理
Firebaseを中心に構成することでバックエンド不要の構成を実現しました。
Authentication
Firebase Anonymous Authentication
データ管理
Cloud Firestore
管理データ
在室管理
Realtime Database(presence)
サーバー処理
Cloud Functions
ホスティング
Firebase Hosting
iTunes API Spotify APIの新規アプリ作成制限により、代替としてiTunes APIを使用しました。
実装機能
数字を推理して当てるロジックゲームです。
相手より早く正解したプレイヤーが勝利します。

上から落ちてくるオブジェクトを積み上げるバランスゲームです。
倒してしまったプレイヤーが負けとなります。

カードをめくって同じペアを探す記憶ゲームです。
より多くのペアを揃えたプレイヤーが勝利します。

制限時間内にどれだけ画面をタップできるかを競うゲームです。 タップ回数が多いプレイヤーが勝利します。

質問に答えておすすめメニューを診断できます。

今回のハッカソンでは4人チームで開発を行いました。野良チームで、メンバー全員でミーティングの時間を取ることなどが難しかったので、非同期でも開発が進められる体制を作りました。
ミーティング内容をGoogle Driveで共有し、以下を全員が確認できるようにしました。
各メンバーの担当機能を明確にすることで