推しアイデア
「こらぼりずむ」であこがれのアイドルに大変身!じぶんの"かお"を3Dモデルにはりつけたら、ステージのはじまりだよ✨
―
「こらぼりずむ」であこがれのアイドルに大変身!じぶんの"かお"を3Dモデルにはりつけたら、ステージのはじまりだよ✨
「カードをかざすワクワクを届けたい!」という想いから、NFCタグをつかった『こらぼりずむ』が誕生しました✨
Amazon Rekognition による顔検出❣️ Amazon Nova Canvas による画像生成🌟 AIフル活用の開発💓

「あこがれのアイドルに、じぶんで変身!」 NFCカードをかざすワクワクと、自撮り写真が3Dモデルになる。 懐かしのあのオシャレ魔女ゲームをオマージュした、ダンスバトル体験プロダクトです。
来場者はNFCカードを手に取り、3つのステップでアイドル体験を楽しめます。
自分のスマホでNFCカードを読み取り、自撮り写真をアップロード!

全16種類のファッションアイテムからコーデを決定! S〜SSRまであるよ!


ガチャでゲットしたアイテムを、自分のキャラクターに反映しよう!

短期間での実装と検証を最大化するため、AIコーディングエージェント(Claude Code) をフル活用。
誰もほとんど触ったことのない3Dモデリングになぜか初挑戦! 既存のスキル資産を放棄してチャレンジしました。
「みんな違ってみんないい」を体験に昇華。
それぞれが持つ関心やスキルをリスペクトしつつ挑戦
「会場全体を盛り上げる」というゴールに向け、機能をあえて厳選。
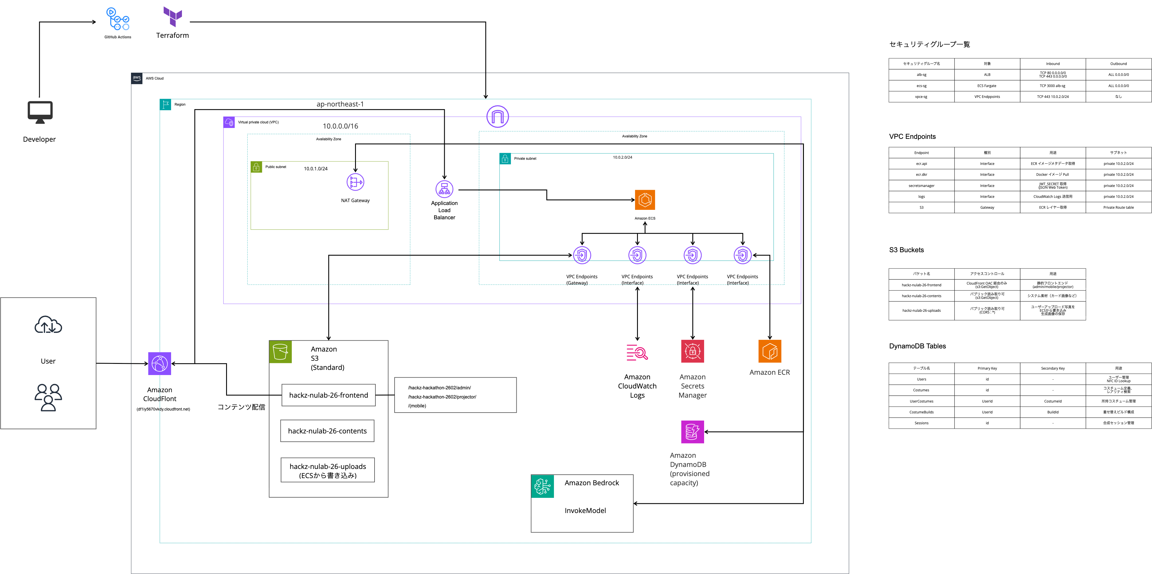
「最新技術を、安定した基盤で」構築したモダンなモノレポ構成です。
Bun 1.3.9 / Turbo (monorepo)
React 19 / Vite / TanStack Router / Tailwind CSS 4
Hono / tRPC
DynamoDB / S3
AWS Bedrock
oxlint / oxfmt / secretlint / lefthook
Claude Code (Skills / Plugins)
[Android Device] [User's Phone] [Projector] NFC Scan + Admin <-> Gacha + Photo UP <-> Dance Video (admin app) (mobile app) (projector app) | | | [Server] DynamoDB / S3 / Bedrock
apps/ admin/ … NFC 読み取り・管理画面 mobile/ … 来場者向けスマホ画面 projector/ … プロジェクター投影画面 packages/ server/ … バックエンド shared/ … 共有型定義・Socket イベント・定数 tsconfig/ … 共有 TypeScript 設定
インフラ担当者以外も気軽にインフラストラクチャ構成の変更を試せるように、定義はTerraform を用いてコードで管理しました。 CI/CD は Github Actions を使用しました。
クライアント画面を CloudFormation で配信することにより、高速でストレスが少ないページ遷移を実現しています。

