Samether.ioïŒãµã¡ã¶ãªãªïŒ
äžèšã§
çŸå®äžçãæ©ããŠãµã¡ã匷ããããäœçœ®æ
å ±é£ååãªã¢ã«ã¿ã€ã ãã«ããã¬ã€ã€ãŒã²ãŒã
ã³ã³ã»ãã
Slither.io à ãã±ã¢ã³ GOãã¹ãããã©ãŠã¶ã§æµ·äžã®ãµã¡ãæäœãããšãµãé£ã¹ãŠæé·ã»é²åããªããä»ãã¬ã€ã€ãŒãšç«¶ããŸããçŸå®äžçãæ©ããšã²ãŒã å
ã®ããã£ãŒãžãã€ã³ãïŒCPïŒãã貯ãŸããããã·ã¥ãç¹æ®èœåã«äœ¿ããä»çµã¿ã§ãã²ãŒã ãã¬ã€ãšå®äžçã®ç§»åãçµã³ã€ããŸããã
äž»ãªæ©èœ
- ãªã¢ã«ã¿ã€ã å¯ŸæŠ â WebSocket ã«ãã 20tick/ç§ ã®ãµãŒããŒæš©åšã¢ãã«ãè€æ°äººãåæã«ãã¬ã€å¯èœ
- 3 系統 à 5 段éã®é²åããªãŒ â æ»æç³»ïŒâã¡ã¬ããã³ïŒãéæ»æç³»ïŒâãžã³ããšã¶ã¡ïŒã深海éç³»ïŒâãã·ãªã³ãã³ã¶ã¡ïŒããéžæ
- GPS é£å CP ã·ã¹ãã â çŸå®ã®ç§»åè·é¢ãã²ãŒã å
ãªãœãŒã¹ã«å€æïŒAmazon Location ServiceïŒ
- é åã·ã¹ãã â ãµã¡ã®è»è·¡ã§æµ·åãå²ã¿ãããªããªãŒã圢æã匱ããµã¡ã匷ããµã¡ã®é åã«å
¥ããšå³æ»
- ããã AI â ãã¬ã€ã€ãŒãå°ãªãæé垯ãã²ãŒã äœéšãç¶æ
- Redis ãªãŒããŒããŒã â ãµãŒããŒåèµ·ååŸãã©ã³ãã³ã°ãæ°žç¶å
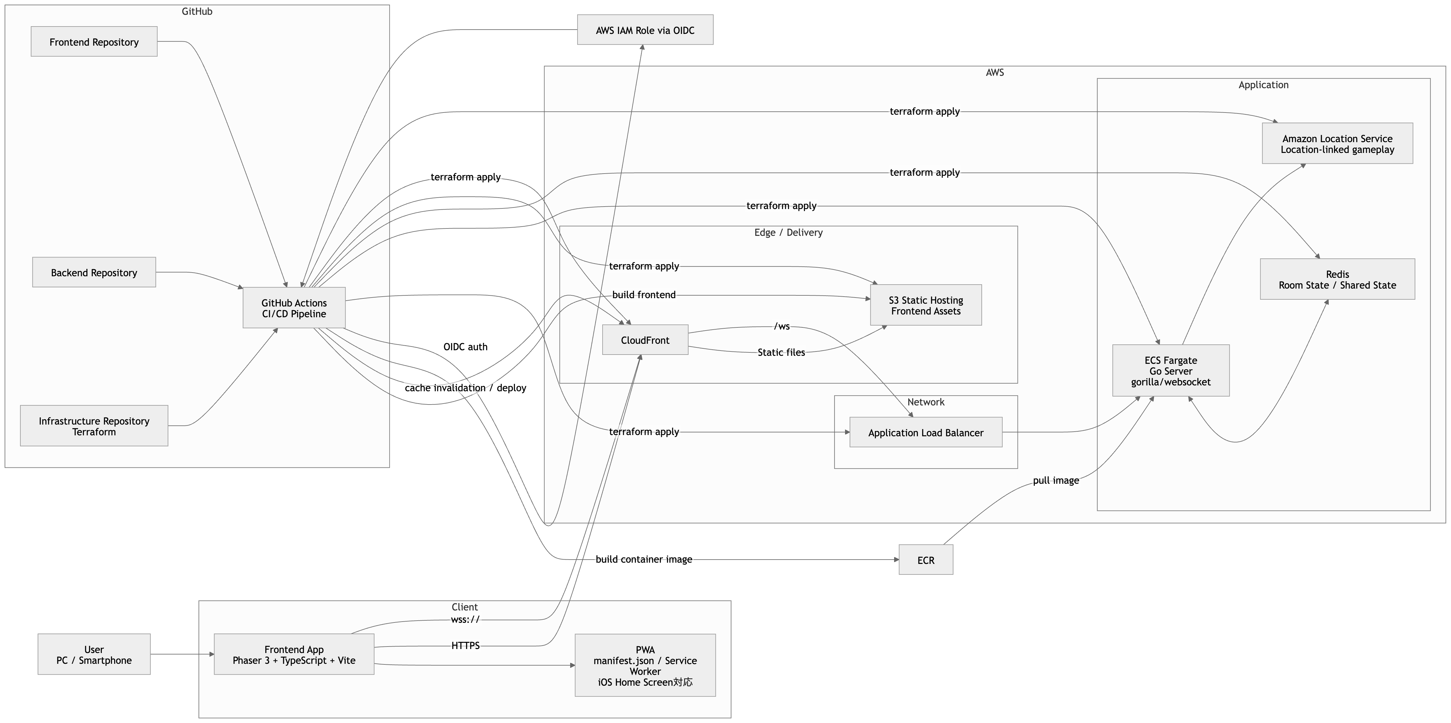
æè¡ã¹ã¿ãã¯
Frontend
ãªã¢ã«ã¿ã€ã æ§ã®é«ãæç»ãšãåå®å
šãªéçºç°å¢ãæ§ç¯ããŠããŸãã
Engine: Phaser 3
Language: TypeScript
Build Tool: Vite
Backend
é«äžŠååŠçãšäœé
å»¶ãªéä¿¡ãéèŠããæ§æã§ãã
Language: Go
Protocol: WebSocket (gorilla/websocket)
State Management: ElastiCache RedisïŒã»ãã·ã§ã³ã»ã¹ããŒãå
±æïŒ
Infrastructure & Delivery
AWSãçšããã¹ã±ãŒã©ãã«ã§å
ç¢ãªãµãŒããŒã¬ã¹ã¢ãŒããã¯ãã£ãæ¡çšããŠããŸãã
Compute: AWS ECS Fargate
Networking: Application Load Balancer (ALB)
Static Hosting: Amazon S3 + CloudFront
Geospatial: Amazon Location ServiceïŒäœçœ®æ
å ±åºç€ïŒ
DevOps & IaC
èªååãšã³ãŒãã«ãã管çã培åºããéçºãµã€ã¯ã«ã®é«éåãå³ã£ãŠããŸãã
IaC: Terraform
CI/CD: GitHub Actions
Maintenance: Dependabot
ã¢ãŒããã¯ãã£
[ã¢ãã€ã«ãã©ãŠã¶]
â
ââ HTTPS âââ [CloudFront + S3] (ããã³ãé
ä¿¡)
â
ââ WSS ââââ [ALB] â [ECS Fargate (Go)] â [ElastiCache Redis]
â
[Amazon Location Service]

ããŒã æ§æïŒ5 åïŒ
ãããžã§ã¯ãã«ãããåã¡ã³ããŒã®æ
åœé åãšäž»ãªè²¬åãæŽçããŠããŸãã
Frontend
ã²ãŒã äœéšã®æ žãšãªãæç»åŠçãšããŠãŒã¶ãŒã€ã³ã¿ãŒãã§ãŒã¹ã®æ§ç¯ãæ
åœã
tfull
Game Core: ãµã¡ã®æç»åŠçãã«ã¡ã©å¶åŸ¡ããŠãŒã¶ãŒå
¥å系統ã®å®è£
aruni-san
UI/UX: ãŠãŒã¶ãŒã€ã³ã¿ãŒãã§ãŒã¹ã®èšèšã»å®è£
ãç»é¢é·ç§»ããžãã¯ã®æ§ç¯
Backend
ãªã¢ã«ã¿ã€ã æ§ãæ¯ããã²ãŒã ããžãã¯ãšãå
ç¢ãªéä¿¡åºç€ã®èšèšãæ
åœã
é¿éšéæ
Game Logic: ã²ãŒã ã«ãŒãã®å¶åŸ¡ãè¡çªå€å®ã¢ã«ãŽãªãºã ããã£ã©ã¯ã¿ãŒã®é²åã·ã¹ãã ã®å®è£
Quta
Communication & Storage: WebSocketã«ããåæ¹åéä¿¡ã®å®è£
ãRedisãçšããç¶æ
管çãé å管çã·ã¹ãã ã®æ§ç¯
Infrastructure
ã¹ã±ãŒã©ããªãã£ãšéçšå¹çãæèããéçºç°å¢ã®æŽåãæ
åœã
k-kanke
DevOps: AWSç°å¢ã®æ§ç¯ãTerraformãçšããIaCåãGitHub Actionsã«ããCI/CDãã€ãã©ã€ã³ã®æŽå
ã¿ãŒã²ãã
äžç©ãè¡ãããæäººã®ã¿ããªãž
éã³ããããã€ã³ã
ã¿ãŒã²ããã«åºããæ©èœ
ã¹ãªã¶ãªãªããããªã¢ãªãã£ãããã
æè¡çéã³
Phaserãå©çšããŠãµã¡ã®åãã衚çŸ
ãªã¢ã«ã¿ã€ã å€äººæ°æ¥ç¶ã®ããã«ããã¯ãšã³ãã«Goãå©çš
广é³ãBGM
Terraformã«ããã€ã³ãã©ãCICD
ã¢ãã€ã«å¯Ÿå¿
ææŠã»æé·ãããšãã
ã€ã³ãã©ãªãœãŒã¹ã®Terraformã«ããäžå
管ç
é åã·ã¹ãã ã®èšèšã管ç
è² è·èä¹
ã®æ§æã®ææ¡
ãµã¡ããªãããã«åãã
被æé£è
ã®å®è£
ããŒã ã¯ãŒã¯ã»ããŒã éçºã§å·¥å€«ãããšãã
ããŸããªãã«ãªã¯ãšã¹ã
issueãDiscordã§èª°ãäœãããããããŠããããæç¢ºå
åæ
ãåææ®µéããæ±ºããŠåãã
AIã®æŽ»çš(ClaudeCodeã«ããã³ãŒãçæãGithub Copilotã«ããã³ãŒãã¬ãã¥ãŒ)
ãã¢
https://d1tjd7svm6ovos.cloudfront.net
ãªããžããª
https://github.com/Qutalize/Samether.io